深圳市嘉亿创电子有限公司
首页
|
嘉亿创
|
产品中心
工程案例
建议反馈
|
资讯中心
|
联系我们
中文
中文
English
这样说输出阻抗,不知道你会不会懂?
2022-08-01 13:47
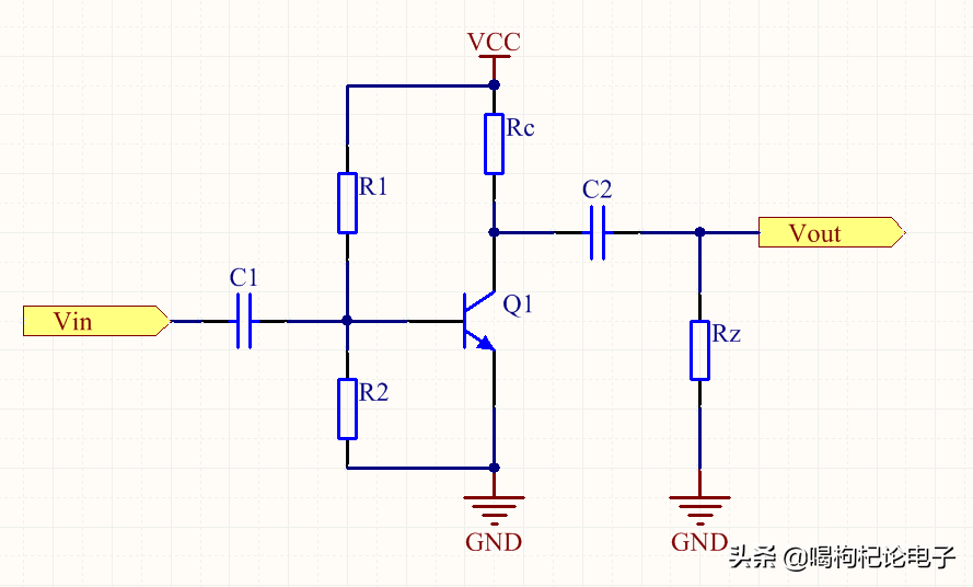
昨天看到有个条友半个月前的私信,他应该是个学生,他说马上要考试,询问我关于三极管放大电路的问题,因为前段时间工作太忙,没留意看私信,在这里说声抱歉。这位学生朋友的问题是,“为什么共射极放大电路的输出阻抗是集电极电阻Rc呢,教科书上讲的我不太明白”,希望我能讲解下。说实话,当我第一眼看到这个问题时,我是有抵触的,头脑是一片空白的,毕业多年,这种教科书上的知识点我早已还给老师了,脑子里迅速搜索回忆相关知识点。最终,为了不辜负这个朋友的信任,我还是翻出压箱底的书本,重温了下青葱岁月(没办法,读书时专业课学得太烂了)。言归正传,常见的共射极放大电路如下:
根据书本上的内容,结合我自己的理解,我尝试用通俗的语言来解答这个问题,下面通过两种方法来阐述,第1种方法,从定性的角度分析这个问题。首先.一般情况下,放大电路的输出阻抗如无特别说明。都是指交流信号而言的。其次.而且我们可将三极管看成一个受基极电流控制的电流源,故上图可等效为下图:
上图中,交流等效电路中,电源VCC内阻等效为0.电容等效为一条直线。上图继续演化为下图:
我们知道,理想的电流源,不管负载怎么变化,输出电流都不会变化,可以定性理解为电流源内阻无穷大,由此,上图从输出端往回看,可以看出,电路的输出阻抗为集电极电阻Rc和这个恒流源内阻并联的结果,如下图:
如上图,Rc为有限大小的电阻,一个有限大小的电阻和无限内阻的电流源相并联的结果,阻值近似为Rc的大小.由此,根据上图,可得出答案,即共射极放大器的输出阻抗为集电极电阻Rc.
第2种方法,下面尝试从定量的角度解答这个问题,我们想想,放大电路输出阻抗的定义是什么?当电路空载时输出电压为Uo时,带上负载R后,如果测得的输出电压变为0.5倍Uo的话(即放大倍数减小一半),根据分压原理,可得知电路的输出阻抗大小即为此时负载R的大小. 好,先记住这个定义。我们知道放大倍数的计算公式为:A=△Vo/△Vin,继续推导出A=-Rc*△Ic/△Vin(负号表示方向为反相).根据下面的等效图,当Rz等于Rc时,即两个电阻并联的结果为0.5倍Rc.根据上式:A=-Rc*△Ic/△Vin,因为△Ic和△Vin都没变,只有Rc部分缩小为0.5倍,可得知,此时放大倍数变为0.5倍A. 由此,根据上面输出阻抗的定义可得出,Rc的大小即为输出阻抗的大小。
结束。个人觉得,基础的知识点你都能掌握那是最好,基础打得牢靠,以后不管选择什么方向发展都会事半功倍,但如果确实理解不了,也不用死磕,等你工作实践多了以后再回过头来看,也许你就豁然开朗了。说句实话,国内教材写得不咋地,而且书本上教的这些纯理论知识,可能在以后的实践工作中很多都用不到。当然如果你是考试考研一族,最好还是要努力掌握这些知识点,不要挂科。
昵称:
内容:
验证码:
提交评论
评论一下
Address/地址 : 中国深圳福田华强广场A座8L
Te
L
联系电话
:
18219204672
Mai/邮箱:
549861881@qq,com
电话咨询:18219204672
QQ咨询:549861881